|
Category |
Export Certificate |
|
Responsible Agency |
Ministry of Industry, Commerce, Agriculture and Fisheries (Veterinary Services Division) Address: 193 Old Hope Road Kingston 6 Phone: (876) 977-2492, 876-977-2489 |
|
Legal base of the Procedure |
The Animals (Diseases and Importation) Act |
Required Information
|
No. |
Type of information |
Note |
|
1 |
Applicant must first be registered with JAMPRO | |
| 2 | E-Trade portal |
Process Steps
|
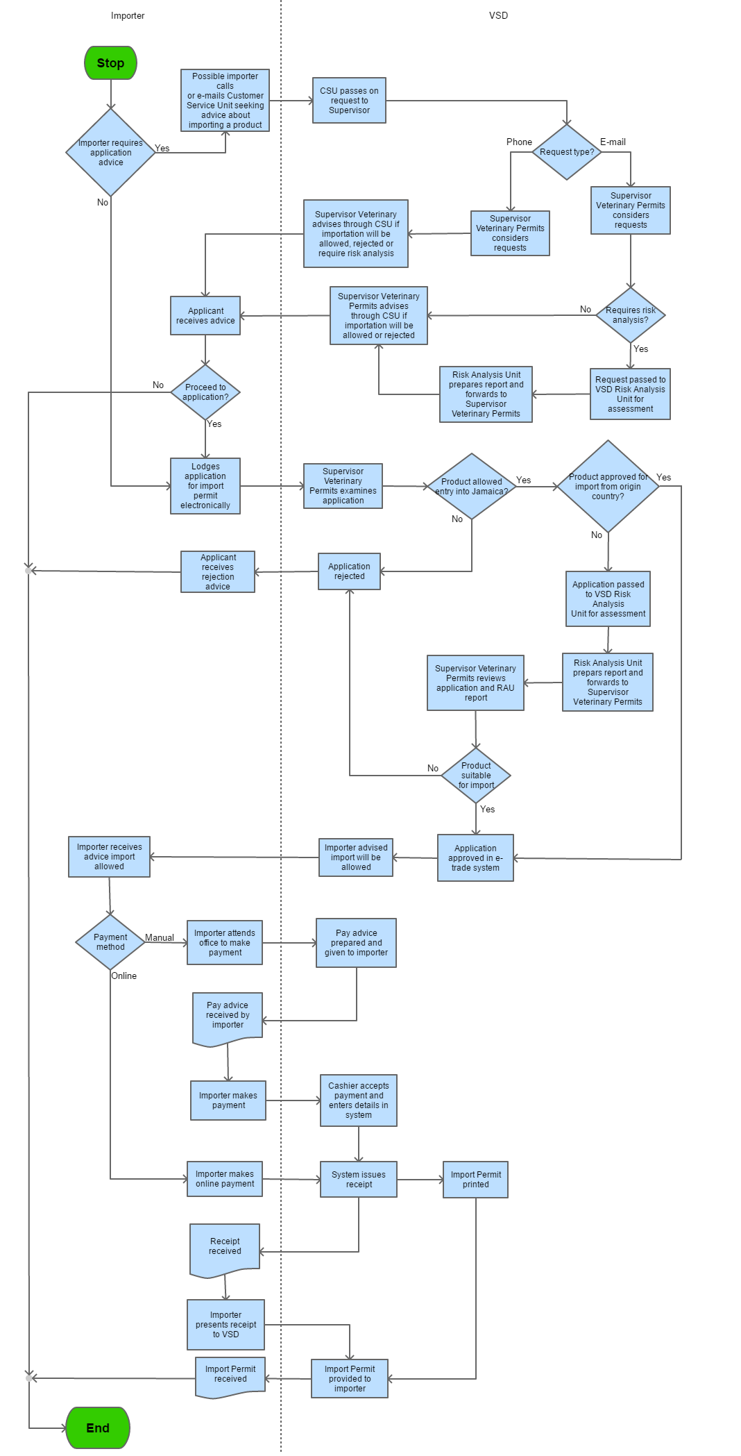
Step 1 |
Import requires appliction advice? If Yes, possible importer calls or e-mails Customer service Unit (CSU) seeking advice about importing a product If No, go to Step 7 |
|
|
Step 2 |
CSU passes on request to Supervisor. | |
|
Step 3 |
If request type is via Phone, Supervisor Veterinary Permits considers request and advises importer through CSU if importeation will be allowed, rejected or require risk analysis. If request type is via e-mail, Supervisor Veterinary Permits considers requests. |
|
|
Step 4 |
Does request require risk analysis? if No, Supervisor Veterinary Permits advises applicant through CSU if importation will be allowed or rejected. if Yes, request is passed to the VSD's Risk Analysis Unit (RAU) for assessment. |
|
|
Step 5 |
RAU prepares and forwards report to Supervisor Veterinary Permits, who then advices applicant via CSU. |
|
| Step 6 |
Applicant advised to proceed to application? If Yes, go to Step 7. |
|
| Step 7 | Applicant lodges application for import permit electronically. | |
| Step 8 |
Supervisor Veterinary Permits examines application |
|
| Step 9 |
Product allowed entry into Jamaica? If No, Application is rejected and applicant notified. If Yes, go to Step 10. |
|
| Step 10 |
Product approved for import from the country of origin? If No, application is passed to VSD's Risk Analysis Unit for assessment, RAU prepares report and forwards to Supervisor Veterinary Permits. If Yes, go to Step 13. |
|
| Step 11 | Supervisor Veterinary Permits reviews applciation and RAU report. | |
| Step 12 |
Product suitable for import? If No, application is rejected and applicant notified. If Yes, go to Step 13. |
|
| Step 13 | Application approved in e-trade system and importer advised import will be allowed | |
| Step 14 |
Payment method? If Manual, Importer visits VSD office to make payment. If Online, importer makes online payment. Go to Step 18. |
|
| Step 15 | Pay advice prepared and given to importer. | |
| Step 16 | Importer makes payment to cashier | |
| Step 17 | Cashier accepts payments and enters details in system | |
| Step 18 | System issues receipt and Import Permit printed. | |
| Step 19 | Importer receives receipt and presents receipt to VSD | |
| Step 20 | Import Permit provided to importer |

| # | Title | Description | Issued By | File |
|---|
| # | Name | Description | Measure Type | Agency | Comments | Legal Document | Validity To | Measure Class |
|---|---|---|---|---|---|---|---|---|
| 1 | Permit for the Importation of Goods- Standard Issue ( VSD) | The importation of goods such as cats horses among other animals requires an importer needs to obtain an import permit from the Veterinary Service Divison prior to the importation and sale of imported goods in Jamaica. Importers of goods are required under the law- Trade Act 1955 to get a permit | Permit Requirement | Ministry of Agriculture and Fisheries | Importers can register with the Veterinary Service Divison prior to importation of goods | Trade Act | 9999-09-09 | Good |
| 2 | Inspection requirement for importing animals or animal products | Consignments both for non-commercial and commercial imports are subject to inspection by a Veterinary or Animal Port Health Officer. | Inspection Requirement | Veterinary Service Division | Payment for all inspections must be done at the cashier. In Kingston this can be done at the Veterinary Services Division, MICAF 193 Old Hope Road, Kingston 6, and in Montego Bay at the Plant Quarantine Cashier Office at MBJ airport by the Export complex (940-4146) | The Animals (Diseases and Importation) Act | 9999-09-09 | Good |
Please share your feedback below and help us improve our content.