|
Category |
Import Permit |
|
Responsible Agency |
Ministry of Industry, Commerce, Agriculture and Fisheries (Veterinary Services Division) Address: 193 Old Hope Road Kingston 6 Phone: (876) 977-2492, 876-977-2489 |
|
Legal base of the Procedure |
The Trade Act |
Required Information
|
No. |
Type of information |
Note |
|
1 |
Applicant must first apply for the permit electronically | |
| 2 | E-Trade portal |
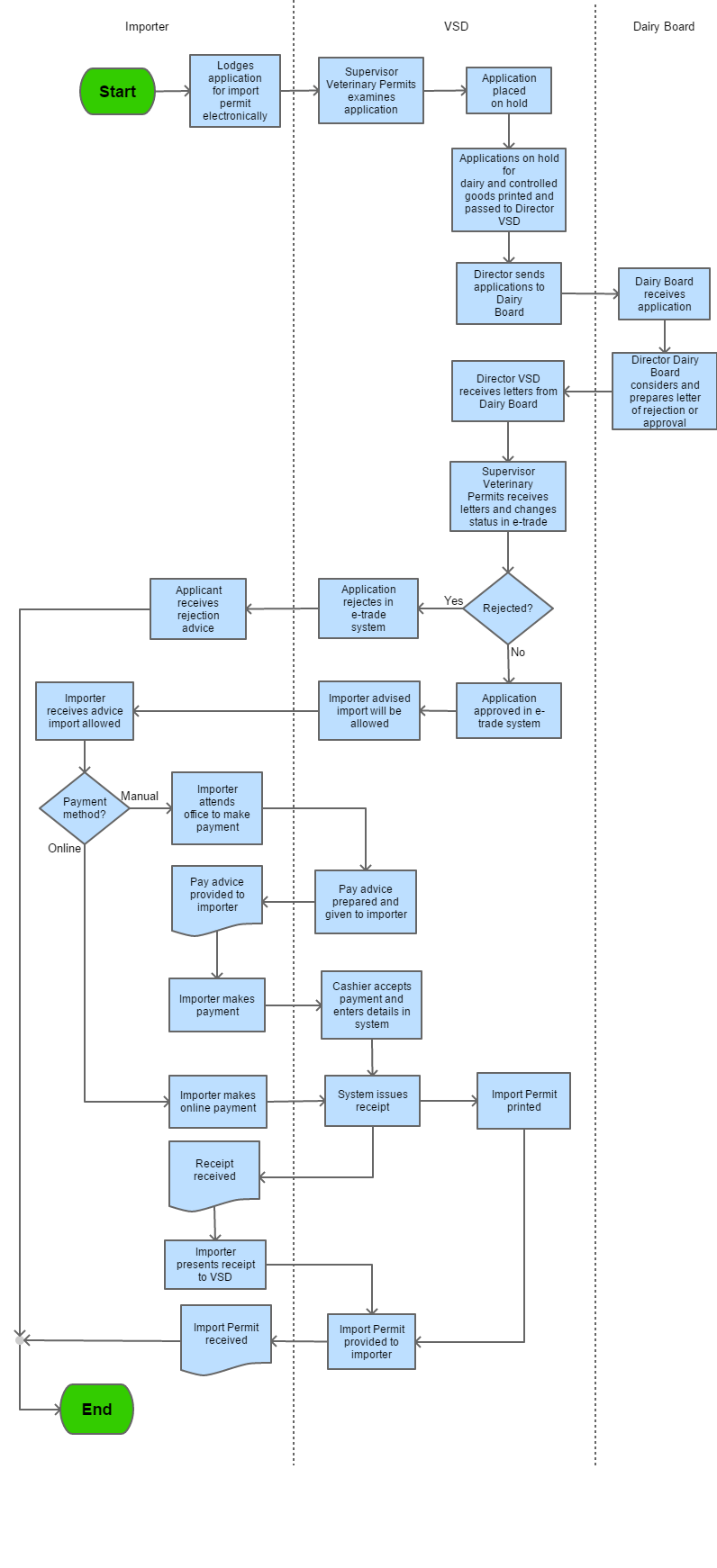
Process Steps
|
Step 1 |
Applicant must apply for permit electronically |
|
|
Step 2 |
Supervisor Veterinary Permits examines application | |
|
Step 3 |
Application is placed on hold. |
|
|
Step 4 |
Application on hold for dairy and controlled goods printed and passed to Director of VSD |
|
|
Step 5 |
Director sends application to Dairy Board |
|
| Step 6 | Dairy Board receives application | |
| Step 7 | Director of Dairy Board considers and prepares letter of rejection or approval | |
| Step 8 |
Director of VSD receives letter from Dairy Board |
|
| Step 9 |
Supervisor of Veterinary Permits receives letters and change status in e-trade |
|
| Step 10 |
If application is rejected then: i) Application is rejected in e-trade system ii) Applicant receives rejection advice If application is not rejected then: i) Application is a approved in e-trade system ii) Importer will be advised about the import that will be allowed iii) Importer receives advice about the imports that will be allowed |
|
| Step 11 |
If the payment method is manual then: i) Importer makes payment at the office ii)Pay advice is prepared and given to importer iii) Pay advice is provided to importer iv) Importer makes payment v) Cashier accepts payment and enters details in system vi) System issues receipt vii) Receipt is received viii) Import Permit is printed ix) Importer presents receipt to VSD x) Import Permit is provided to importer xi) Import Permit is received
If payment is made online then : i) Importer makes online payment ii) System issues receipt iii) Receipt is received iv) Import Permit is printed v) Importer presents receipt to VSD vi) Import Permit is provided to importer vii) Import Permit is received |

| # | Title | Description | Issued By | File |
|---|
| # | Name | Description | Measure Type | Agency | Comments | Legal Document | Validity To | Measure Class |
|---|---|---|---|---|---|---|---|---|
| 1 | Import Permit for Dairy Products Veterinary Service Division | Provisions under the Jamaican Dairy Development Board Act allows for you to apply for a permit or licence to import / export dairy products including and not limited to milk, cheese, condensed milk, evaporated milk, milk powder, dry milk, ice cream, malted milk and any other product manufactured wholly or mainly from milk and includes products that have more than 50% milk solids on a dry weight. | Permit Requirement | Veterinary Service Division | Importers need to apply for a permit to dairy products from the Veterinary Service Division | The Jamaica Dairy Development Board Act | 9999-09-09 | Good |
Please share your feedback below and help us improve our content.